近日,beat365奶牛营养学北京市重点实验室的最新研究成果《Alginate oligosaccharides improve hepatic metabolic disturbance via regulating the gut microbiota》被国际知名期刊《Food Hydrocolloids》(中科院一区,最新影响因子10.7)接收。论文以beat365在线唯一官网为第一完成单位,动物科学技术学院张云常博士后为第一作者,刘明教授为通讯作者,蒋林树教授给予了具体指导,生物与资源环境学院于宝义老师在AOS结构鉴定中提供了帮助。本研究得到了“十四五”国家重点研发计划、beat365在线唯一官网科技创新“火花”行动和北京市博士后工作经费资助。
本研究通过微生物组、代谢组与转录组等分析技术,揭示了天然功能成分褐藻寡糖(Alginate oligosaccharides, AOS)通过调节肠道微生物及其代谢产物,改善低出生重的幼龄哺乳动物肠道黏膜免疫紊乱与肝脏糖脂代谢异常的作用机制,为海洋藻类多糖调控畜禽免疫与代谢稳态提供科学依据(图1)。

图1. AOS作用机制
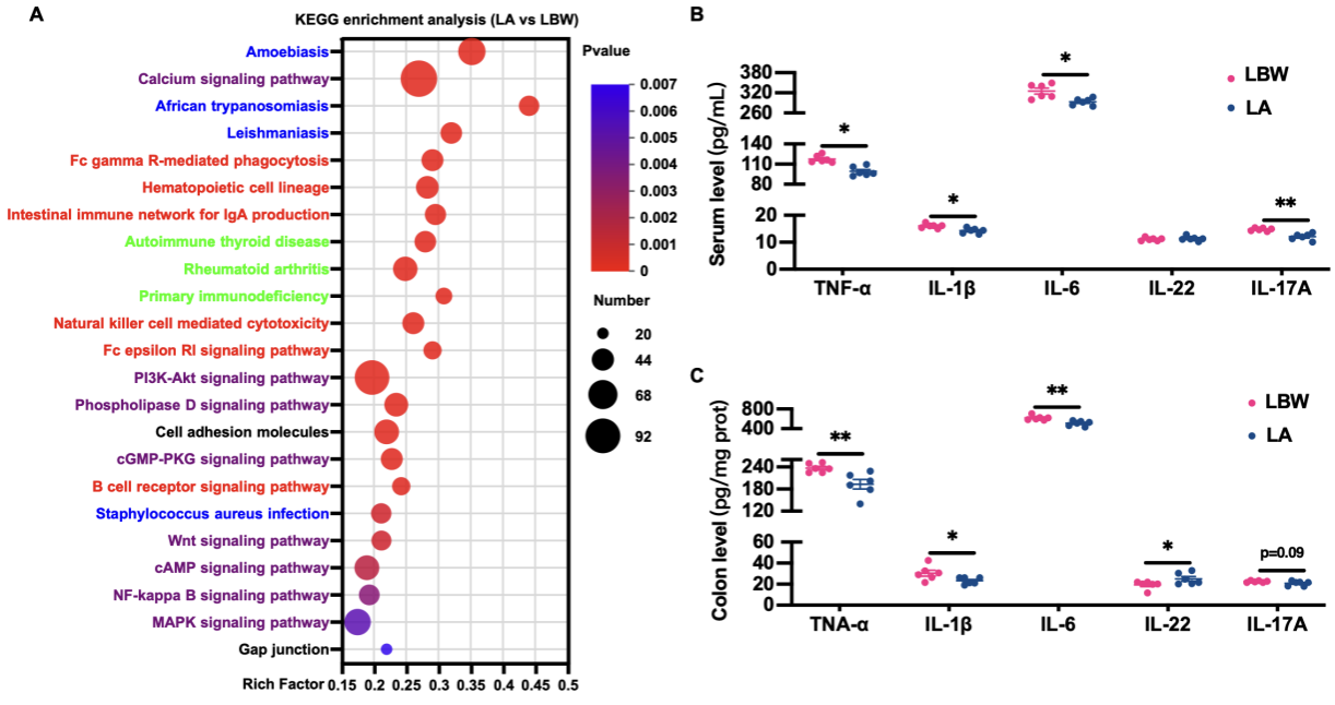
哺乳动物妊娠期间的胚胎及器官生长发育受损,造成胎儿宫内发育迟缓(Intrauterine growth retardation, IUGR)。IUGR导致胎儿出生重量低(Lowbirth weight, LBW)、免疫组织发育不良、消化道组织形态改变、消化酶活性显著降低,以及肝脏糖脂代谢异常,后期往往表现出生长迟缓与发育不良,是威胁哺乳动物健康的重要因素。AOS是从海洋藻类中提取出的一种功能性寡糖,具有多种生物学功能,如调节免疫、抗氧化、抑菌和优化肠道菌群等,目前已被农业农村部批准为国家I类新饲料添加剂产品。研究以LBW仔猪为模型,饲喂AOS改善LBW仔猪结肠黏膜免疫应答(图2),抑制肝脏脂质合成和改善葡萄糖代谢(图3)。多组学联合分析揭示AOS通过提高肠道乳酸杆菌丰度,促进色氨酸代谢、短链脂肪酸生成以及芳香烃受体激活,发挥调节肠黏膜免疫和肝脏糖脂代谢的作用。

图2. AOS调节结肠黏膜免疫应答

图3. AOS调节肝脏糖脂代谢
学校奶牛营养学北京市重点实验室负责人表示,团队将全面贯彻落实学校第四次党代会精神,聚焦《科技创新助力高质量发展行动方案》,狠抓工作落实,不断提升科研创新能力,持续产出高水平创新成果,为建设国内一流国际知名都市农林特色高水平应用型大学做出积极贡献。